Hysolate
Cyber-security isolated workspace-as-a-service

Hysolate is an Israeli cybersecurity software company that has developed a secure operating system for large organizations, focusing on user productivity and experience.
We improved the user experience of the installation process for both pre-sale and post-sale products by tightening the brand's design language, using illustrated characters and elements, and planning and designing the product's onboarding process.
Motion design techniques were leveraged to help the development team with implementation.
An extensive UX study was carried out to analyze various user scenarios & develop solutions. This resulted in some significant enhancements in the product experience and we collaborated with the product & development teams to create an even better user journey.
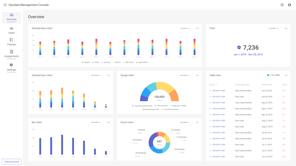
Finally, we redesigned key components in the product, such as the end user control panel and the management system used for maintenance.
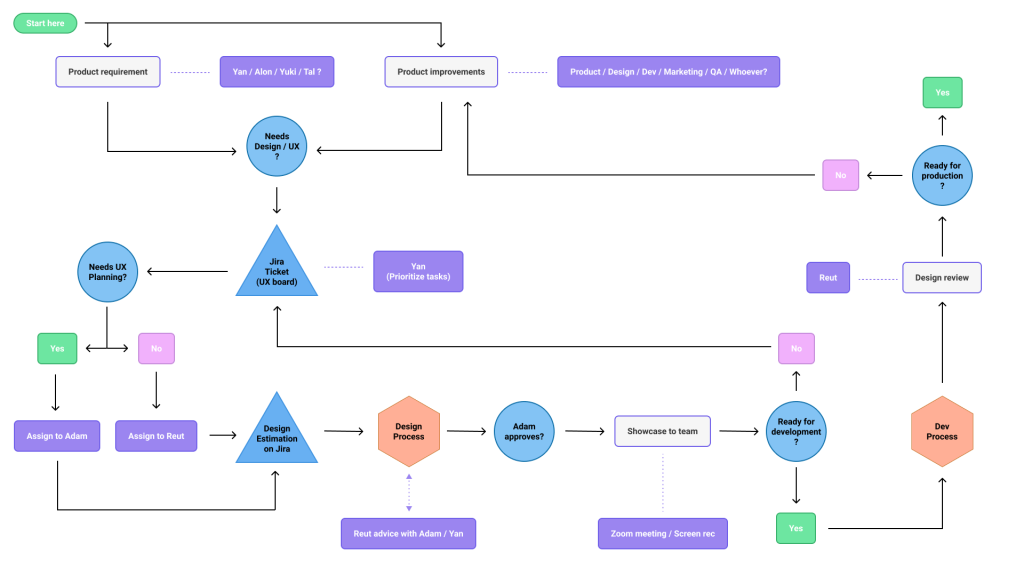
To ensure everything works flawlessly, we have created a tailored product > design > development process.






















